Tubacompacta Röhrentechnik und mehr
TubacompactaRöhrentechnikund mehr

Meine Lieblingsröhre PCL86

Vorwort

  • Die PCL86 ist eine Verbundröhre mit obiger Sockelschaltung No84 (Ratheiser, RTT Kunze/Schwandt).
  • "Vielfach sind in Röhrenkatalogen die Tetroden als 5-Pol-Röhren aufgeführt. Dies trifft zu, sofern die mit der Katode intern direkt verbundene Ablenkelektrode mitgezählt wird. Sie hat jedoch nicht die übliche Funktion eines Gitters, weshalb Beam-Power-Röhren als Tetroden gelten. Sie erzeugen hauptsächlich Verzerrungen der zweiten Harmonischen und fast keine der dritten." [3]
  • beam-tubes = Strahl-Röhren [6]
  • beam power tube (or valve) [1] = Bündelendröhre; Leistungsröhre mit Elektronenbündelung [2]
  • Beam power tubes (BPT) können sowohl Tetroden als auch Pentoden sein.
  • beam power tetrode [1] = Endtetrode mit Elektronenbündelung [2]
  • beam tetrode [7]
  • beam-forming shields [7]
  • beam confining plate (or electrode) [1] = Strahlblech [2] bzw. Strahlblendenblech [4]
  • Beam Power Endröhre (Strahlbündelröhre) [5]
  • Die Unterdrückung der Sekundäremission erfolgt durch die an Stelle eines Bremsgitters zwischen Schirmgitter und Anode eingesetzten Strahlbleche, die den Anodenstrom bündeln und eine starke Raumladung erzeugen. Dadurch können die aus der Anode herausgeschlagenen Sekundärelektronen nicht zum Schirmgitter gelangen. Charakteristisch für derartige Röhren sind der scharfe Knick der Kennlinien und ihr steiler Anstieg. Dadurch ergibt sich ein großer Ansteuerbereich (kleine Anoden-Restspannung), und die auftretenden Verzerrungen bestehen hauptsächlich aus geradzahligen Harmonischen. [5]
  • Da bei einer Tetrode das Bremsgitter fehlt, das den Austritt der Sekundärelektronen von der Anode zum Schirmgitter verhindern soll, und die Röhre mit diesem Manko nicht ideale Kennlinien produziert, greift man zu einem mechanischen Trick, einem ergänzenden Strahlblech.

    Die Konstruktion einer solchen Strahlbündelröhre (BPT) enthält zusätzlich an den beiden Enden der Längsachsen der Gitterholme jeweils ein auf Katodenpotential gehaltenes Strahlblech. Dieses ermöglicht einen zwar eingeengten, aber gezielten Durchgang der Elektronen - wie der Strahl einer Taschenlampe - von der Katode her durch Steuer- und Schirmgitter zum Anodenblech. Durch diese Konzentration wird aber auch mehr Leistung, mehr Power erzeugt.

  • [1] RCA Receiving Tube Manual.  Ausgabe RC-24, Copyright 1965.
  • [2] Harry Wernicke, Dictionary of Electronics, Communications and Electrical Engineering  (Lexikon der Elektronik, Nachrichten- und Elektrotechnik), Band I, English-German (Englisch-Deutsch). Rohde & Schwarz (Herausgeber), Verlag H. Wernicke, Deisenhofen, 1977, neuer Nachtrag 1985.
  • [3] Artur Däschler, Elektronenröhren.  5. Auflage, Archimedes Verlag, Kreuzlingen, Schweiz, 1969.   
  • [4] Jürgen Baranowsky, Das Getter. Elektor Special Project, Röhren 3, Seite 28, April 2007, Elektor-Verlag GmbH, 52072 Aachen.
  • [5] Ing. Ludwig Ratheiser, Röhren- und Transistoren-Handbuch.  3. Auflage, Technischer Verlag Ing. Walter Erb, Wien, 1964.
  • [6] A. Däschler, G. Schilplin, Elektronen-Röhren.  2. Auflage, Verlag Christiani, Konstanz, 1954.
  • [7] W. E. Miller, Radio Circuits. Second Edition, Third Impression, The Wireless & Electrical Trader, London, May, 1943.
Miller - beam tetrode Miller - beam tetrode

Innere Organe der PCL86

Die mit abgebildete Feinsicherung dient dem Größenvergleich und befand sich keineswegs im Röhrenkolben!

Bescheidene Anfänge

Erste Layouts entstanden schon vor geraumer Zeit, untergebracht auf einer handelsüblichen Europa-Karte (100 x 160 mm).

Dabei wurden 7- und 9-polige Fassungen für Leiterplatten (Printmontage) des renommierten Herstellers Preh eingesetzt.

Als Anschlussklemmen kamen anreihbare der Firma PTR zur Anwendung.   

  • Merkmale der Novalfassungen
    • HF-Pressstoff
    • Hochwertige Gabelfedern
    • Außen-Ø = 22 mm
    • Stiftkreis-Ø = 19 mm
    • Snap-in-Mittelrohr
    • Präzise Bohrschablone (Hartpapier)
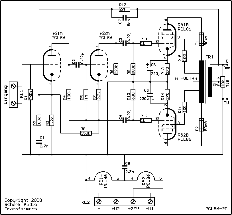
PCL86_88 - Schaltplan
PCL86_88 - Lötseite PCL86_88 - Lötseite
8688PLAT_50.jpg PCL86_88 - Layout - Sternverdrahtung
PCL86_88 - Bauteileseite PCL86_88 - Bauteileseite
PCL86_88 - Layout + Bauteile PCL86_88 - Layout + Bauteile

Aktualisiert am 14. Mai 2019 | 15. März 2023.

Drei Jahre später, am 12. März 2005, stellte ich in Mülheim an der Ruhr anlässlich des 4. Röhrenbuden-Stammtischs in der Gaststätte Ex-Brings meinen Monoblock vor.

Die Endstufe war auf einer FR4-Europa-Platine in einem Hammond Alu-Druckgussgehäuse untergebracht, der vergossene Ausgangsübertrager in einer Abdeckhaube der Firma Weisser. Die externe Speisung mit Heiz- und Anodenspannung wurde mit Labor-Netzgeräten der Firmen Hewlett Packard und Farnell realisiert.

Jochen gab mir freundlicherweise später die Erlaubnis zur Veröffentlichung in meiner Homepage. Die Eigentümer der Fotos (Copyright) konnte er mir leider nicht nennen.

amp.IMGP0257.jpg Bild 1
amp_selbst.SIMG0323.jpg Bild 2
amp_gast.IMG_0435.jpg Bild 3
amp_power_personen.050312001.jpg Bild 4

Aktualisiert am 4. Juni 2024.

Es folgte dann der PCL86-Gegentakt-Klasse-A-Verstärker mit "magischem Thermometer" Telefunken EM800 im damaligen Entwicklungsstadium. Der Zeitaufwand für die Platzierung der Bauteile zwecks Optimierung bezüglich Raumaufteilung war enorm. Das Foto unten zeigt die Ansicht ohne bestückte Kleinteile.

Vor der endgültigen Fertigstellung der Leiterplatte in FR4-Material erstelle ich mir solche "Pappkameraden", um Schwächen (Elkos in Nähe heißer Bauteile, optimale Masseflächen etc.) zu korrigieren. Zudem hört ja bekanntlich auch das Auge mit ...

Man mag diese Methode mild belächeln, erspart sie mir aber - im Gegensatz zu ganz früher - eine Menge fotopositiv beschichteter Bungard FR4-Platinen und damit verbundener Verarbeitung, ehe das endgültige Layout vorliegt. Zudem sind 70-µm-Platinen nicht gerade billig.

Röhren des PCL86-Verstärkers Röhren des PCL86-Verstärkers

Die Spannungs-Stabilisator-Röhre 85A2 gehört zum Netzgerät, das ebenfalls mit zwei PCL86 konstruiert wurde.

Verstärkerplatine mit 2 x PCL86 und EM800 Verstärkerplatine mit 2 x PCL86 und EM800

Sämtliche Schaltplan-Symbole für den Stromlaufplan wurden von mir mit dem Layout-Editor EAGLE nach DIN-Vorgaben gezeichnet bzw. erstellt.

Röhrensymbole nach DIN 40 700 Bl. 2 Röhrensymbole nach DIN 40 700 Bl. 2

Es folgt ein abgespecktes Modell, das ohne Aussteuerungsanzeige EM 800 konstruiert wurde. Es handelt sich dabei wieder um eine komplette Gegentakt-Endstufe, aufgenommen aus verschiedenen Perspektiven. Dabei wurden die ursprüngliche Cinch-Buchse durch eine weitere 3-polige Printklemme ersetzt und die Europa-Karte auf 110 mm verkürzt.

Endstufe mit 2 x PCL86 - Vorderansicht Endstufe mit 2 x PCL86 - Vorderansicht
Endstufe mit 2 x PCL86 - Rückansicht Endstufe mit 2 x PCL86 - Rückansicht
Endstufe mit 2 x PCL86 - rechte Seite Endstufe mit 2 x PCL86 - rechte Seite
Endstufe mit 2 x PCL86 - Draufsicht Endstufe mit 2 x PCL86 - Draufsicht

Praktische Umsetzung

  • Klasse-A, Gegentaktverstärker in Stereo-Ausführung mit PCL86
  • Mit Röhren stabilisierte Netzteile, ebenfalls mit PCL86 und zusätzlich 85A2 bestückt
  • EM800 als Aussteuerungsanzeige
  • Ausgangsleistung von 13 Watt pro Kanal
PCL86-A-PP-UL - Bild 3 PCL86-A-PP-UL - Bild 3
PCL86-A-PP-UL - Bild 21 PCL86-A-PP-UL - Bild 21
PCL86-A-PP-UL - Bild 23 PCL86-A-PP-UL - Bild 23
PCL86-A-PP-UL - Bild 27 PCL86-A-PP-UL - Bild 27
PCL86-A-PP-UL - Bild 37 PCL86-A-PP-UL - Bild 37
PCL86-A-PP-UL - Bild 33 PCL86-A-PP-UL - Bild 33
PCL86-A-PP-UL - Bild 19 PCL86-A-PP-UL - Bild 19

10. Röhrenbuden-Stammtisch, 12. April 2008

  • Der folgende Ausschnitt stammt aus der Röhrenbude  des Eigentümers Jogi, der freundlicherweise seine Zustimmung zu dieser Veröffentlichung erteilte.
PCL86-A-PP-UL - Stammtisch in Mülheim/Ruhr, 12. April 2008 PCL86-A-PP-UL - Stammtisch in Mülheim/Ruhr, 12. April 2008
  • Ebenfalls aus der Röhrenbude stammt das untere Foto, das Hans-Peter Eggert mit seinem Handy aufgenommenen hatte. Ein Dankeschön an ihn!
PCL86_Stammtisch_2008_12042008672_2.jpg PCL86-A-PP-UL - Stammtisch in Mülheim an der Ruhr, 12. April 2008

Aktualisiert am 16. September 2018 | 30. Oktober 2921.

Druckversion | Sitemap
© Tubacompacta 2008-2026

E-Mail